Membangun Komunitas Energi Hijau dengan Sistem Pintar yang Terhubung
Kota di seluruh dunia terus mencari cara untuk mengurangi emisi, menghemat energi, dan memanfaatkan sumber energi terbarukan seperti matahari dan angin. Namun, menghubungkan berbagai sumber energi terbarukan ke dalam satu sistem yang stabil dan efisien ternyata bukan hal sederhana. Di sinilah konsep energy community atau komunitas energi masuk sebagai gagasan penting. Komunitas energi memungkinkan sekelompok pengguna, seperti kawasan industri atau kampus, untuk memproduksi, berbagi, dan mengelola energi mereka sendiri. Agar sistem ini berjalan dengan baik, dibutuhkan semacam “otak” digital yang mampu menyatukan berbagai perangkat, memprediksi kebutuhan energi, dan mengatur distribusinya secara otomatis.
Sebuah penelitian terbaru mengkaji cara mengembangkan dan menguji platform perangkat lunak yang mengikuti Smart Grid Architecture Model (SGAM). SGAM adalah kerangka kerja yang dirancang untuk memastikan bahwa teknologi di jaringan listrik pintar dapat saling terhubung, berbagi data, dan bekerja secara andal. Tujuan utama dari platform ini adalah membantu komunitas energi menggunakan energi terbarukan secara lebih efektif, meningkatkan konsumsi mandiri, serta memastikan sistem tetap aman dan stabil.
Baca juga artikel tentang: Mengintip Teknologi Bangunan Hijau Tercanggih di Dunia Tahun 2025
Penelitian ini menyoroti bahwa integrasi sumber energi terbarukan bukan hanya soal memasang panel surya atau turbin angin. Tantangan sebenarnya muncul ketika energi yang dihasilkan harus diatur, terutama karena matahari tidak selalu bersinar dan angin tidak selalu berembus. Dalam kondisi ini, platform pintar yang mengikuti arsitektur SGAM diharapkan mampu memprediksi kebutuhan, menyeimbangkan pasokan, dan mengoptimalkan aliran energi di antara pengguna.

Contoh ilustratif integrasi komunitas cerdas ke dalam jaringan listrik (Janev, dkk. 2025).
Tim peneliti menguji platform ini melalui dua studi kasus. Yang pertama berada di kawasan industri Polígono Industrial Las Cabezas di Spanyol. Lokasi ini memiliki karakter penggunaan energi yang padat dan bervariasi, sehingga cocok sebagai laboratorium nyata untuk menguji pengelolaan energi terdistribusi. Studi kasus kedua dilakukan di kampus penelitian IMP R&D di Serbia. Lingkungan kampus memberikan gambaran berbeda karena ritme penggunaan energinya mengikuti pola kegiatan akademik dan operasional laboratorium.
Melalui kedua studi kasus tersebut, peneliti dapat melihat berbagai skenario nyata. Misalnya, bagaimana sistem merespons lonjakan konsumsi energi mendadak, bagaimana data dari berbagai perangkat digabungkan, serta bagaimana pengguna berinteraksi dengan sistem. Pengujian di dunia nyata ini sangat penting karena banyak tantangan baru biasanya justru muncul ketika teknologi diterapkan di lapangan, bukan di laboratorium.

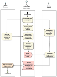
Diagram Aktivitas UML yang menggambarkan integrasi layanan analitik dengan platform yang sesuai dengan SGAM (Janev, dkk. 2025).
Hasil penelitian menunjukkan bahwa platform SGAM ini mampu menangani kompleksitas teknis dan operasional yang muncul dalam komunitas energi. Platform ini dapat mengintegrasikan berbagai perangkat energi, mulai dari pembangkit terbarukan hingga baterai penyimpanan dan jaringan listrik yang lebih luas. Dengan begitu, energi bisa dialirkan ke tempat yang paling membutuhkan pada waktu yang tepat. Selain itu, sistem ini juga membantu meningkatkan efisiensi energi dan mendukung upaya dekarbonisasi.
Namun, perjalanan menuju komunitas energi yang benar-benar pintar tidak selalu mulus. Penelitian ini mencatat beberapa tantangan utama. Pertama, integrasi perangkat. Setiap perangkat, seperti inverter, meter pintar, atau sistem kontrol, bisa saja menggunakan standar komunikasi yang berbeda. Menyatukan mereka dalam satu platform menjadi pekerjaan teknis yang rumit.
Kedua, peramalan produksi energi. Energi dari matahari dan angin sangat bergantung pada cuaca. Sistem harus mampu memprediksi produksi energi agar pasokan tetap stabil. Jika perkiraan salah, sistem bisa kelebihan pasokan atau kekurangan energi.
Ketiga, keterlibatan pengguna. Komunitas energi hanya akan berhasil jika penghuninya aktif terlibat. Pengguna perlu memahami cara kerja sistem, manfaatnya, dan bagaimana mereka bisa berpartisipasi, misalnya dengan menjadwalkan penggunaan energi di jam tertentu.
Keempat, hambatan regulasi. Aturan mengenai kepemilikan energi, tarif, penjualan energi ke jaringan, dan perlindungan data masih berkembang di banyak negara. Hal ini dapat mempengaruhi seberapa cepat komunitas energi dapat diterapkan secara luas.
Menariknya, penelitian ini juga mencatat pelajaran berharga dari kedua studi kasus tadi. Salah satunya adalah pentingnya pendekatan bertahap. Menguji sistem dalam skala kecil terlebih dahulu memungkinkan pengembang memperbaiki kelemahan sebelum platform diterapkan lebih luas. Kolaborasi antara teknisi, pengelola lokasi, dan pengguna juga terbukti penting karena setiap pihak memiliki kebutuhan dan sudut pandang yang berbeda.
Platform SGAM yang diuji ini pada akhirnya terbukti mampu mendukung efisiensi energi, dekarbonisasi, dan skalabilitas. Artinya, sistem ini tidak hanya bekerja pada satu lokasi tertentu, tetapi juga bisa dikembangkan di komunitas energi lain dengan karakteristik berbeda. Keberhasilan tersebut memberi harapan bahwa model serupa dapat membantu percepatan penggunaan energi terbarukan di banyak wilayah.
Bagi masyarakat umum, apa makna penelitian ini? Pada dasarnya, ini menunjukkan bahwa masa depan energi tidak lagi bergantung pada satu sumber besar, seperti pembangkit listrik pusat. Sebaliknya, energi akan semakin terdesentralisasi dan dikelola secara lokal. Rumah, gedung, kawasan industri, hingga kampus bisa menjadi produsen energi sekaligus konsumen. Dengan teknologi pintar, energi dapat digunakan lebih bijak, limbah energi berkurang, dan emisi karbon menurun.
Selain manfaat lingkungan, ada pula keuntungan ekonomi. Komunitas energi memungkinkan pengguna mengurangi ketergantungan pada pemasok energi utama, menghemat biaya, dan bahkan menjual kembali kelebihan energi ke jaringan. Tentu saja, semuanya harus berjalan dalam kerangka regulasi yang jelas agar adil bagi semua pihak.
Penelitian ini memperlihatkan bahwa transisi menuju energi bersih tidak hanya soal teknologi pembangkit baru, tetapi juga tentang bagaimana energi tersebut diatur dan didistribusikan secara cerdas. Platform berbasis SGAM memberi landasan yang kuat untuk membangun ekosistem energi yang lebih efisien, transparan, dan berkelanjutan. Jika dikembangkan dengan tepat, komunitas energi dapat menjadi salah satu pilar penting dalam mewujudkan kota masa depan yang hijau, mandiri energi, dan ramah lingkungan.
Baca juga artikel tentang: Focus Group Discussion Lintas Sektor Bahas Teknologi Prefabrikasi untuk Percepatan Hunian Layak dan Hijau di Indonesia
REFERENSI:
Janev, Valentina dkk. 2025. Validating the smart grid architecture model for sustainable energy community implementation: challenges, solutions, and lessons learned. Energies 18 (3), 641.








