Menilai Gedung Abad 21: Bagaimana Smart Readiness Indicator Mengubah Cara Kita Melihat
Bangunan tidak lagi sekadar kumpulan beton, baja, dan kaca, karena teknologi kini mendorongnya menjadi sistem cerdas yang mampu mengatur energi, kenyamanan, dan interaksi dengan penghuninya. Di tengah dorongan global menuju efisiensi energi dan keberlanjutan, muncul satu pertanyaan penting: bagaimana cara menilai apakah sebuah gedung benar-benar “pintar” atau hanya sekadar menggunakan perangkat modern? Penelitian terbaru tentang Smart Readiness Indicator atau SRI mencoba menjawab pertanyaan ini dengan pendekatan yang lebih sistematis dan mudah diterapkan di lapangan.
Selama ini, penilaian kinerja gedung banyak bergantung pada audit energi tradisional. Audit ini fokus pada seberapa banyak energi yang digunakan, di mana energi terbuang, dan bagaimana cara menghematnya. Pendekatan tersebut sangat penting, tetapi belum cukup untuk menggambarkan kesiapan sebuah gedung dalam menghadapi masa depan digital. Gedung pintar tidak hanya hemat energi, tetapi juga mampu beradaptasi, berkomunikasi dengan penggunanya, serta memanfaatkan teknologi otomatisasi dan digital untuk meningkatkan kualitas hidup di dalamnya.
Baca juga artikel tentang: Menanamkan Kesadaran: Strategi Efektif Mengenalkan Bangunan Hijau ke Masyarakat
Smart Readiness Indicator dikembangkan di Uni Eropa sebagai alat ukur untuk menilai sejauh mana sebuah gedung siap menggunakan teknologi pintar. SRI tidak hanya melihat konsumsi energi, tetapi juga kemampuan sistem bangunan dalam mengatur pemanasan, pendinginan, ventilasi, pencahayaan, keamanan, serta interaksi dengan jaringan energi yang lebih luas. Dengan kata lain, SRI mencoba menjawab apakah sebuah gedung mampu berpikir dan bertindak secara cerdas dalam berbagai situasi.
Penelitian yang dilakukan pada tahun 2025 ini berfokus pada pengembangan prosedur audit SRI yang bisa diterapkan langsung di lokasi gedung. Para peneliti menyadari bahwa konsep SRI akan sulit diterapkan jika tidak terhubung dengan praktik audit energi yang sudah umum digunakan. Oleh karena itu, mereka menggabungkan audit SRI dengan standar audit energi Eropa yang sudah mapan, yaitu EN 16247. Tujuannya agar penilaian kecerdasan gedung tidak berdiri sendiri, tetapi berjalan seiring dengan evaluasi efisiensi energi.
Pendekatan ini dimulai dengan membandingkan langkah-langkah audit energi tradisional dengan kebutuhan penilaian SRI. Audit energi biasanya mencakup pengumpulan data konsumsi energi, pemeriksaan sistem utama gedung, serta identifikasi peluang penghematan. Sementara itu, SRI menuntut penilaian tambahan, seperti tingkat otomatisasi sistem, kemampuan pemantauan real time, fleksibilitas pengaturan berdasarkan kebutuhan penghuni, dan integrasi dengan teknologi digital lainnya. Dengan membandingkan keduanya, peneliti menyusun penyesuaian agar audit energi dapat mencakup aspek kecerdasan bangunan.

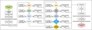
Alur proses audit kecerdasan bangunan, mulai dari pengumpulan data dan penilaian fungsi sistem seperti pemanas, pendingin, ventilasi, penerangan, listrik, hingga pengisian kendaraan listrik dan kontrol, lalu dianalisis untuk menghasilkan laporan dan rekomendasi perbaikan (Martinez, dkk. 2025).
Salah satu komponen penting dalam audit SRI adalah Building Automation and Control Systems atau BACS. Sistem ini berfungsi sebagai otak gedung pintar. BACS mengatur kapan lampu menyala, seberapa kuat pendingin ruangan bekerja, dan bagaimana sistem merespons perubahan suhu atau jumlah orang di dalam ruangan. Audit SRI menilai seberapa canggih sistem ini bekerja, apakah hanya mengikuti jadwal tetap, atau mampu beradaptasi secara otomatis berdasarkan kondisi nyata.
Dalam praktiknya, auditor yang melakukan penilaian SRI tidak hanya membaca meter energi atau memeriksa peralatan fisik. Mereka juga menilai logika pengendalian sistem, kemampuan sensor, dan tingkat integrasi antar sistem. Misalnya, gedung yang mampu menurunkan penggunaan pendingin ruangan saat ruangan kosong menunjukkan tingkat kesiapan pintar yang lebih tinggi dibanding gedung yang sistemnya selalu bekerja dengan pola yang sama.
Hasil penelitian menunjukkan bahwa prosedur audit SRI yang direvisi dapat diintegrasikan dengan baik ke dalam audit energi standar. Dengan pendekatan ini, satu proses audit mampu memberikan dua jenis informasi sekaligus: seberapa efisien energi sebuah gedung dan seberapa siap gedung tersebut memanfaatkan teknologi pintar. Bagi pemilik gedung, hal ini sangat menguntungkan karena menghemat waktu, biaya, dan sumber daya.
Lebih jauh lagi, audit SRI memberikan gambaran yang lebih lengkap tentang kinerja gedung dari sudut pandang penghuni. Gedung pintar tidak hanya mengurangi tagihan energi, tetapi juga meningkatkan kenyamanan termal, kualitas udara, dan kemudahan penggunaan sistem. Penilaian SRI membantu mengidentifikasi apakah teknologi yang terpasang benar-benar memberikan manfaat nyata bagi pengguna atau hanya menjadi fitur tambahan tanpa dampak signifikan.
Penelitian ini juga menyoroti pentingnya standardisasi. Tanpa prosedur audit yang jelas dan seragam, penilaian kecerdasan gedung bisa menjadi subjektif dan sulit dibandingkan antar bangunan. Metodologi SRI yang distandarkan memberikan bahasa yang sama bagi pengembang, pemilik gedung, auditor, dan pembuat kebijakan. Dengan standar ini, keputusan investasi dan regulasi dapat dibuat berdasarkan data yang konsisten dan dapat dipercaya.
Dari sisi kebijakan publik, SRI berperan sebagai jembatan antara target keberlanjutan dan penerapan teknologi di lapangan. Uni Eropa mendorong gedung yang lebih efisien dan cerdas sebagai bagian dari strategi pengurangan emisi dan transisi energi. Audit SRI membantu memastikan bahwa tujuan tersebut tidak hanya menjadi wacana, tetapi diterjemahkan ke dalam praktik nyata yang terukur.
Bagi pasar properti, keberadaan indikator kesiapan pintar juga memiliki nilai ekonomi. Gedung dengan skor SRI yang tinggi berpotensi lebih menarik bagi penyewa dan investor karena menawarkan biaya operasional yang lebih rendah, kenyamanan yang lebih baik, dan kesiapan menghadapi perkembangan teknologi di masa depan. Dengan demikian, audit SRI tidak hanya berfungsi sebagai alat teknis, tetapi juga sebagai instrumen strategis dalam pengambilan keputusan bisnis.
Penelitian ini menegaskan bahwa masa depan bangunan tidak hanya ditentukan oleh seberapa kuat strukturnya, tetapi juga oleh seberapa cerdas sistem di dalamnya. Dengan mengintegrasikan audit energi dan audit SRI, dunia konstruksi dan pengelolaan gedung mendapatkan alat yang lebih komprehensif untuk menilai kinerja bangunan secara menyeluruh. Pendekatan ini membantu memastikan bahwa investasi di sektor bangunan benar-benar mendukung efisiensi energi, kenyamanan manusia, dan kesiapan teknologi.
Smart Readiness Indicator mengajak kita melihat gedung sebagai bagian aktif dari sistem energi dan kehidupan perkotaan. Gedung tidak lagi pasif menerima energi, tetapi mampu merespons, beradaptasi, dan berkontribusi pada lingkungan yang lebih berkelanjutan. Dengan prosedur audit yang jelas dan mudah diterapkan, konsep gedung pintar tidak lagi menjadi gagasan abstrak, melainkan langkah nyata menuju masa depan kota yang lebih cerdas dan manusiawi.
Baca juga artikel tentang: Inovasi Arsitektur Hijau pada Rumah Susun: Membangun Hunian Vertikal Berkelanjutan di Lahan Terbatas
REFERENSI:
Martinez, Laura dkk. 2025. Advancing building intelligence: Developing and implementing standardized Smart Readiness Indicator (SRI) on-site audit procedure. Energy 316, 134538.








